지금 신청 가능한 독서모임
[선착순] 26년 3월 돈버는 독서모임 - <돈의 방정식>
독서멘토, 독서리더

아파트수퍼사이클
최윤성 저
베가북스 출판
2025년 07월 21일 발행
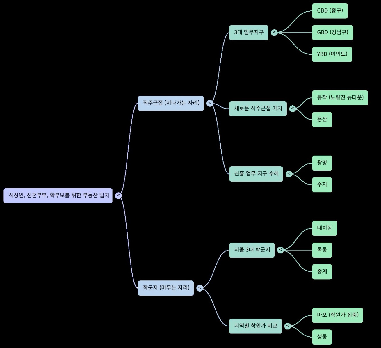
투자 공부를 시작할 당시에는 부동산 관련 도서를 읽으며 부족한 부분을 채워 나갔지만, 어느 순간부터 부동산 책을 한동안 멀리하고 있었다는 생각이 들었다. 그래서 최근에 출간된 부동산 도서를 통해 혹시 내가 놓치고 있는 관점은 없는지, 시장을 바라보는 새로운 시선은 없는지 확인해 보고 싶어 이 책을 읽기 시작했다. 책을 읽으며 느낀 점은, 그동안 나의 투자 지식이 어느 정도 쌓였다는 사실이었다. 내용이 어렵게 느껴지지는 않았고, 전반적인 흐름 역시 익숙했다. 이 책이 말하고자 하는 핵심은 비교적 명확하다. 부동산 시장은 결국 공급과 금리에 의해 움직이며, 그 흐름의 초입에서 가장 크게 오를 자산을 소유해야 한다는 것. 그리고 그러한 선택을 하기 위해서는 매일 꾸준히 실력을 쌓아야 한다는 점이다. 조금 새롭게 느껴졌던 부분도 있었다. 직주근접 중심의 수요가 학군지로 이동하는 흐름 속에서, (1) 한번 학군지에 익숙해진 수요는 쉽게 빠져나오지 않는다는 시각이 그렇다. 또한 (2)성동과 마포를 비교하며, 아직 학원가가 충분히 형성되지 않은 성동보다 이미 교육 인프라가 자리 잡은 마포가 상대적으로 더 가능성이 있다는 의견도 인상적이었다. 아울러 (3)투자 관점에서는 공급에 무게를 두고, 실거주 관점에서는 학군지에 무게를 두어야 한다는 구분 역시 책 전반에서 반복적으로 강조된다. 다만 전체적으로 보았을 때, 이미 어느 정도 투자 공부를 해온 독자에게는 다소 날카로움이 부족하다는 인상도 남는다. 흐름을 정리하고 방향성을 점검하기에는 적절하지만, 새로운 통찰이나 강한 문제의식을 기대한다면 아쉬움이 남을 수 있다. 결론적으로 이 책은 투자를 막 시작한 사람이 부동산 시장의 큰 흐름을 한 번 훑어보고, 시장과 친해지기에는 충분히 괜찮은 책이다. 반면, 한 단계 더 깊은 시각이나 예리한 판단 기준을 기대하는 독자라면 다소 평이하게 느껴질 수도 있겠다. 지금의 나에게는 ‘복습용 정리서’에 가까운 책이었다.
1장 : 내집마련 ‘돈부터 알아야 시작된다’

p.23 유동성이 늘어나면 집값은 오르게 되어 있다. 어항에 작은 배를 하나 띄워 놓고 계속 물을 부으면 배는 위로 계속 올라가게 된다. 자산시장은 유동성이라는 바다 위에 떠 있는 배와 같아서 물(유동성)이 계속 늘어날수록 배는 위로 올라갈 수 박에 없다.
p.35 경제적 자유라는 것은 없고 경제적 자유라는 신기루에 한 단계씩 다가가는 그 과정이 즐거우면 되는 것이다. 그게 진정한 경제적 자유다. 우리는 재테크를 평생 하게 될 것이다. 그러니 오버페이스 할 필요도 없고, 그렇게 해서도 안된다. 인생을 한 방에 바꾸는 비법이란 것은 애당초에 나랑은 상관없는 일일 가능성이 99.9%다.
p.37 단기간에 당신을 경제적 자유로 만들어줄 비법 따위는 없다는 것을 명심하길 바란다. 다만 꾸준함이 답이다. 꾸준하게 하루 두 시간씩이라도 재테크에 집중한다면 서서히 가속도가 붙어서 돈이 돈을 버는 그런 시간이 올 것이다.
2장 : 오르는 아파트 ‘데이터가 알고 있다’

p.43 세상은 내가 원하는 대로 움직이지 않는다. 세상은 원래 갈 길을 가고 잇는 것이고 어쩌다가 내 마음과 비슷할 때가 있는 것이다. 그래서 시장 상황이야 어떻게 변하고 있어도 내가 답을 이미 ‘하락’이라고 정해놨으니 세상이 그렇게 흘러갔으면 하는 것은 좋은 생각이 아니다. 결국 시장이 어떻게 될 것인지 스스로 판단할 수 있는 인사이트가 필요한 것이며 그것에 따라서 주택의 매수, 매도를 결정해야 한다. (바람대로 시장을 보지 말고 스스로 판단)
p. 82 아파트 사이클을 10년 정도 된다고 가정하면 8년 정도는 수급의 논리, 2년 정도는 금리의 논리로 움직인다고 할수 있겠다. 결론적으로 말하면 대부분의 시기에 부동산시장은 수급에 따라서 움직이고 금리 급등락 시기에는 금리의 지배를 받는다고 할 수 있겠다.
p. 150 인구가 감소하더라도 선호 지역이면서 주택 공급이 원할하지 못한 지역은 감격이 계속 올라갈 수 있꼬, 반대로 선호 지역이 아니라면 자연감소, 이동에 의한 감소까지 겹쳐서 더욱 빠른 속도로 인구가 감소하여 주택 가격은 상대적으로 하락할 가능성이 높다.
3장 : 직장인, 신혼부부, 학부모 ;그래서 어디를 사요?’

p. 126 학군지의 우수한 환경은 아이가 졸업한 후에도 사람들을 계속 머무르게 하는 특징이 있따. 나이도 어느 정도 들었다면 사는 곳을 옮기는 것이 정서적으로나 물질적으로도 쉽지 않은 경우가 많다. 그래서 고3 학생들이 졸업해도 학군지에는 고3 학생들이 졸업한 만큼 새로운 아파트가 전세나 매매가 나오지 않는다.
4장 : 미래를 위한 선택 ‘나는 집을 사기로 했다’
p.159 선택이 흐릿하면 결과도 흐릿해진다.
p.170 오르는 아파트에도 순서가 있다. – 강남3구 => 한강 주변 6개구 + 목동 => 나머지 서울의 구 (급지의 또 다른 표현, 생활권 구분)
5장 : 실전 부동산 ‘ 나만의 강남 찾기’
p.194 거여&마천지역 – 단독, 다세대 밀집 지역이면서 송파구의 다른 곳과는 달리 계획도시가 아니라 자연스럽게 조성된 곳이다. 그래서 일찍부터 뉴타운으로 지정되어 재개발을 진행하고 있다. 이곳이 강남3구 유일의 뉴타운이라는 사실을 아는 사람이 많지 않다. 그만큼 잊힌 곳이라고 할 수 있는데, 주변 시세가 많이 올라 앞으로 진행에 속도가 붙을 것으로 예상되는 지역이다.
p. 254 아파트 가격 상승은 국민의 힘 지지율을 상승시키고, 더불어민주당 지지율은 하락시킨다.
다른 분들이 함께 본 인기🏅칼럼