지금 신청 가능한 독서모임
[오전 11시 선착순] 26년 3월 돈버는 독서모임 <돈의 방정식>
독서멘토, 독서리더

머니트렌드2026
김도윤, 정태익, 김광석, 김승주, 김용섭 저 외
북모먼트 출판
2025년 09월 발행

일할 때는 매년 연말마다 트렌드를 예측하는 보고서를 쓰며 지냈던 것 같다. 경제와 경영, 기술과 삶 전반에서 어떤 변화가 일어나고 있는지 늘 촉각을 곤두세우고 있었던 시기였다. 그런데 아이를 낳고 나서는 어느 순간부터 울타리 안의 내 세계에서만 살고 있었던 것 같다. 집과 아이, 일상에 집중하다 보니 밖에서 어떤 변화가 일어나고 있는지에 대해서는 점점 무심해졌다는 걸, 이 책을 읽으며 자연스럽게 느끼게 됐다. 머니트렌드는 그런 나의 시선을 다시 바깥으로 돌려준 책인 것 같다. 오랜만에 접하는 기술 이야기와 전문적인 용어들은 솔직히 쉽지 않았고, 이해가 잘 되지 않아 두세 번씩 다시 읽게 된 챕터도 있었다. 마지막 6장에서는 방대한 기술 개념과 기업 이름들 때문에 읽는 내내 정신이 조금 혼미해지기도 했던 것 같다. 그럼에도 이 책이 흥미로웠던 이유는, 단순히 투자 이야기를 넘어서 내가 속해 있는 세상에서 실제로 어떤 일들이 벌어지고 있는지를 보여줬기 때문이다. 주식, 소비 트렌드, 암호화폐, AI 이야기가 각각 따로 존재하는 것이 아니라 하나의 흐름으로 이어져 있다는 점이 인상 깊었다. 모든 내용을 완벽하게 이해했다고 말하기는 어렵지만, 이 정도는 알고 있어야 한다는 기준선은 분명해진 느낌이다. 모른 채로 지나가기에는 세상의 변화 속도가 너무 빠르고, 다시 한 번 세상을 공부해봐야겠다는 생각이 들었다. 그런 의미에서 이 책은 지금의 나에게 필요한 자극을 준 책이었던 것 같다.
<1장 2023 경제를 전망하다>
완화와 긴축, 균형점 찾기 – 실물경제의 어려움, 자산시장에서의 금리전환(기회, 위기 동시 존재)
2026년 불확실한 유동성의 시대 (통화정책 완화)
테뉴어스 (Tenuous) 끊어질 듯 극도로 가느다란 상태 – 당장은 끊어지지 않았지만 불안정하고 위태로운 상황
다운사이드 리스크 – 2020~2021년과는 다른 모습, 변동성 존재하므로 조정과 우상향 반복
=> 어떤 요인들이 다운사이드리스크(손실이 발생할 위험)로 작용할지 체크 필요
2026년은 2025년이 지나치게 어려운 해였기에 이에비해 다소 회복
-펜데믹이전처럼 고성장 복귀 어려움, 저성장의 고착화
2026년은 사이클상 리커버리 구간(초입)
서울과 지방의 디커플링 현상 – 서울 억제 정책, 지방 정부 지원과 유동성 유입(완만한 회복)
지경학적 분절 (지정하과 경제학 합성어)
안보, 무기의 성장
관세 – 트럼프 정권 이전 수준으로 돌아가기 어려움 (고용위축, 소비여력 약화, 내수 부진으로 연결)
스테이블코인(디지털화폐)의 강화, 미국의 지니어스 법안 영향
-스테이블 코인 장점 : 가격 안정성(변동성 낮음), 빠른 거래/송금, 투명한 기록
-스테이블 코인 단점 : 담보 자산 신뢰 문제, '코인런' 위험, 규제 불확실성, 불법 자금 악용 가능성

2026년은 이 책에서 말하는 것처럼, 명확한 상승도 명확한 위기도 아닌 불안정한 균형의 시기, 다시 말해 생존과 준비의 시대로 다가온다. 유동성은 다시 늘어날 수 있고, 이는 분명 자산을 늘릴 수 있는 기회로 보인다. 하지만 동시에 그 유동성은 언제든 변동성이라는 파도로 바뀔 수 있다는 사실을 함께 기억해야 한다는 점이 인상 깊었다.
그동안 나는 ‘기회’라는 단어를 떠올릴 때, 얼마나 오를 수 있을지에만 집중해왔던 것 같다. 그러나 이 장을 읽으며, 기회는 늘 위험을 함께 품고 있다는 사실을 다시금 인식하게 되었다. 특히 변동성이 상수가 된 시장에서는, 수익보다 먼저 잃지 않는 것이 얼마나 중요한지 조용히, 그러나 분명하게 짚어준다. 이 장은 나에게 ‘더 벌자’는 종이 아니라, ‘잃지 말자’는 투자의 종을 울려준 느낌이었다.
새롭게 인식하게 된 부분은 ‘지경학적 분절’이라는 개념과 함께, 앞으로는 안보가 경제에서 차지하는 비중이 더 커질 수밖에 없다는 흐름이었다. 경제와 정치는 분리될 수 없고, 역사를 돌아보면 경제가 어려워질수록 전쟁이나 예상치 못한 사건들이 반복되어 왔다는 사실도 자연스럽게 떠올랐다. 지금 당장 주식을 하고 있지는 않지만, 이런 환경 속에서 나는 무엇을 준비해야 하고, 어떤 선택을 할 수 있을지 스스로에게 질문해보게 되었다.
또 하나 인상 깊었던 부분은 디지털 화폐, 특히 스테이블코인에 대한 내용이었다. 솔직히 말하면, 나는 이 주제를 ‘아직 먼 이야기’라 여기며 어렵고 복잡하다는 이유로 의도적으로 피하고 있었던 것 같다. 익숙한 것에 머무르며 변화를 외면하고 있었던 셈이다. 하지만 장점과 단점을 함께 정리해 준 이 장을 읽으며, 투자 여부를 떠나 변화의 방향만큼은 이해하고 대비해야 한다는 생각이 들었다. 모든 것을 선택할 수는 없어도, 변화 앞에서 준비된 상태로 서 있는 것만으로도 충분히 의미가 있다는 것을 느꼈다.
1장은 미래를 단정적으로 예측하기보다, 불확실한 시대를 대하는 태도를 다시 점검하게 만든다. 그리고 그 태도의 중심에는 언제나 ‘기회’보다 ‘리스크를 인식하는 나’가 먼저 서 있어야 한다는 생각을 해본다.
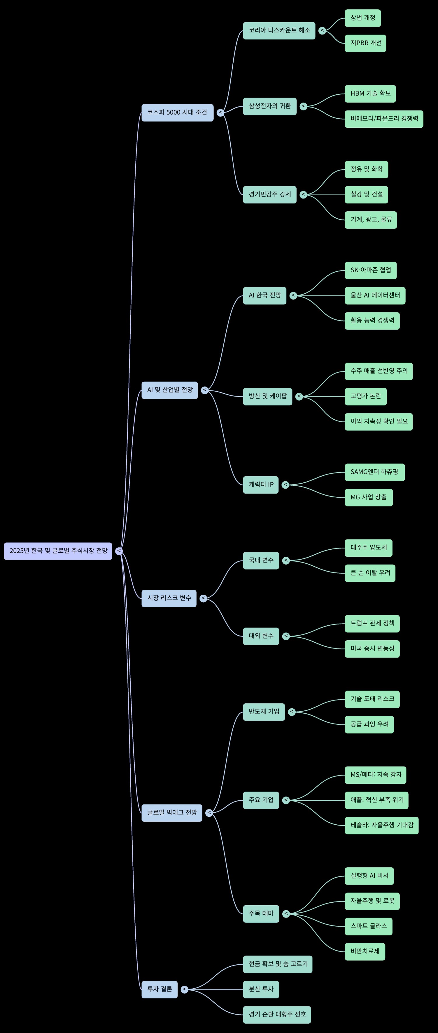
<2장 주식시장의 다음 도약>
2025년 한국 주식시장 평균회귀 (부활)
코스피 5000시대 조건
(1) 상법개정에 의한 코리아 디스카운트 해소 여부
*현 한국 주식시장은 PBR(주가순자산비율)이 낮음
(2) 삼성전자의 귀환 여부 – HBM(고객 맞춤 주문형 반도체), 비메모리시장-시스템LGI vs. 파운드리
* 범용 DRAM에서는 선도적 기술, HBM시장의 급성장 간과, 고객과의 협업 부족
(3) 경기민감주의 강세 – 정유,화학, 철강, 건설, 기계, 광고, 물류 관련회사
AI 한국 전망
- SK와 아마존 AWS의 협업, 울산 미포 국가산업단지에 국내 최대 규모 인공지능 데이터센터 구축
– 인공지능 구현 단계는 고성능 칩 필수, 이후에는 설비보다 활용 능력이 핵심 경쟁력
방산 – 수주사업(미래 매출 선반영 주의), 업종의 고평가 주의 (특히, 방위산업, 이차전지, 화장품)
케이팝 – 안일한 생각으로 투자는 금물 (언제까지 인기? 스타 배출 가능성? 이후 이익 체크 필요)
방산과 케이팝 정리 - 2026년에도 강세장이라면 개별주의 틈새보다 반도체, 자동차, 화학등 규모가 크고 경기 순환 특성을 가진 산업이 더 쉬운 선택
캐릭터 IP의 힘 - SAMG엔터(사랑의 하츄핑) IP(지적재산권)을 바탕으로 MG(머천다이징)사업으로 본격적인 사업 창출, 지속적인 캐릭터 성장은 어려울 수 있음.
코스피를 흔드는 3가지 변수
(1) 대주주 양도소득세 (10억) – 세수 확보에는 의미가 있지만 시장 영향력은 제한
단, 주식시장 큰 손 이탈 가능성(개인투자자가 반복적으로 성공하고 투자 심리 선순환 구조 어려움)
(2) 트럼프 관세 정책 – 미국과의 경쟁, 미국 내 생산 기반 매출액, 이익률 하락 예상
(3) 미국 증시
결론 : 현금 확보 후 숨 고르기, 혹은 조급해 말고 분산해 투자
인공지능, 빅테크
반도체 기업 – 폭발적인 기술 경쟁에 뒤처지면 도태, 혹은 공급과잉으로 반도체 가격 떨어지며 막대한 연구 개발비와 투자비 회수 못한 채 공멸 가능
소프트웨어, 플랫폼 기억 – 마이크로소프트와 메타는 지속 가능한 강자
애플 – 황금알을 낳는 거위의 위기, 스마트폰 교체 장벽 낮아지고 AI성장, 혁신 부족
아마존과 테슬라 – 테슬라를 자율주행 기술, 서비스 기업으로 보면 기초체력에 비해 낮은 기대감
주목 테마 – 실행형 비서 AI, 자율주행, 스마트 글라스, 비만치료제 확장성, 로봇

주식시장을 다룬 2장은 주식을 잘 모르는 나에게, 전반적인 주식 시장의 흐름을 이해하는 데 큰 도움이 되었다. 요즘 주변에서는 “주식으로 돈을 벌었다”, “삼성전자 기다리길 잘했다”는 이야기가 자연스럽게 들려오지만, 이 장을 통해 우리나라 주식시장의 현재 상황과 함께 앞으로의 잠재 가능성, 그리고 그 가능성이 현실이 되기 위해 필요한 조건들과 함께 존재하는 위험 요소들까지 함께 이해할 수 있었다는 점이 의미 있게 다가왔다.
특히 산업별 특징을 설명해주는 부분이 흥미로웠다. 반도체와 자동차처럼 경기 순환의 영향을 받는 대형 산업, 인공지능과 빅테크를 둘러싼 기술 경쟁, 방산과 케이팝처럼 미래 기대가 이미 주가에 반영되기 쉬운 산업 등 각 산업이 가진 성격과 주의할 점을 구분해서 볼 수 있게 되었다.
이 장을 통해 얻은 가장 큰 인사이트는, 주식시장이 호황이라는 말만 듣고 무턱대고 시작하거나, 개별 종목에 바로 투자하는 것은 생각보다 쉽지 않다는 사실이었다. 숫자나 분위기에 휩쓸리기보다, 시장의 구조와 산업의 특성을 먼저 이해하는 것이 선행되어야 한다는 점을 배우게 된 장이었다.
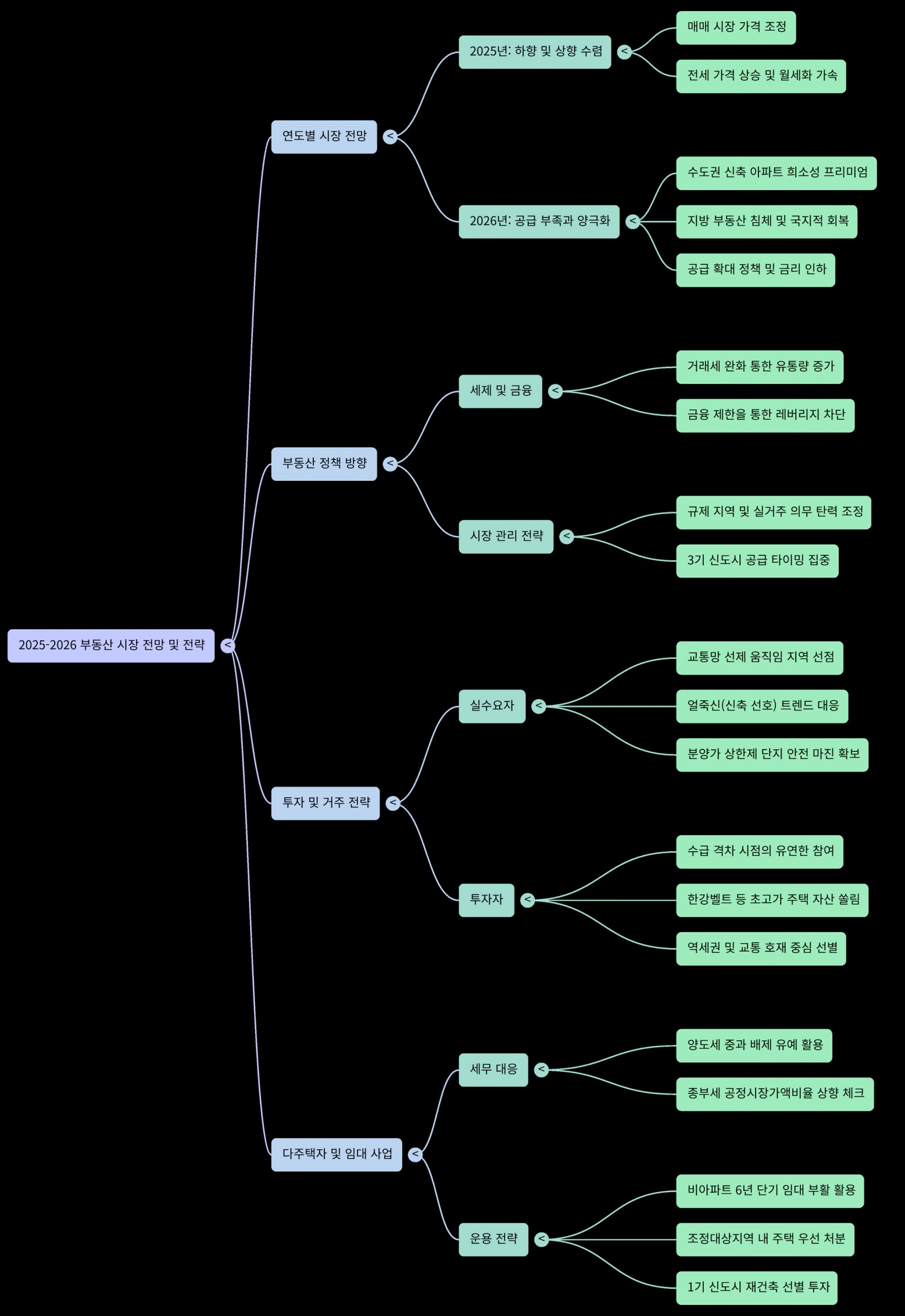
<3장 전환의 해, 부동산의 결정적 분기점>
2025년 부동산 시장
(1) 매매 시장의 하향 수렴 – 과열된 부동산 시장 현실적 수준 조정
(2) 전세 시장의 상향 수렴 – 억제된 전세 가격 상승, 전세시장의 구조 변화 가속 - 월세화 가속
2026년 부동산 시장
(1) 신축 아파트의 희소성 프리미엄 – 수도권 신축 아파트 입주 물량 대폭 감소
(2) 지방 부동산의 침체, 국지적 회복 – 미분양 물량 적체, 인구 감소, 단 일자리 풍부한 지역 제한적 회복 시작 가능성
(3) 월세 가속화
(4) 정책 – 세금아닌 공급 확대 정책, 금리 인하
부동산 정책 방향
세금 완화 – 레버리지 차단 모델 (금융 제한)
공급 절벽 해소 정책 – 거래세 완화 => 유통량 증가 => 가격 안정화
투기 과열지구, 토지거래허가구역 재지정, 전매 제한, 실거주 의무기간 탄력 조정, 대출 한도 재강화 및 보증비율 축소 등 스위치를 주기적으로 작동시켜 시장 심리 조정 전략 (전면적 전략도 전면적 통제도 아니다!)
3기 신도시에 대한 전략 – 속도보다 타이밍에 집중
실수요자는 ‘똘똘한 한 채’에만 집착할 것이 아니라 교통망이 먼저 움직이는 지역을 선점하고 입주까지의 시차과 기회비용을 비용화하는 전략이 필요, 한편 투자자에게는 ‘싸게 사서 오래 기다리는’ 전략보다 수급 격차가 벌어질 타이밍에만 참여하는 유연한 전략이 유효
얼죽신 강세 – 신축 아파트 프리미엄 더욱 심화
분양가 상한제 단지를 통한 안전 마진 확보, 준신축 아파트로의 수요 이동 활용, 역세권 및 교통 호재 지역 중심의 선별 투자, 현금 중심 투자 구조 구축, 환금성과 커뮤니티 시설을 고려한 장기 보유 전략
내수 침체 속 자산 쏠림 현상 – 강남 신축, 한강벨트, 초고가 주택 등 희소성 높은 부동산 주목
다주택자
양도세 중과 배제 조치 연장 – 한시적 유예이므로 장기 보유 전략 수립시 주의 필요
종부세 개편 논의 진행 중 – 공정시장가액비율을 현행 60%에서 80%까지 상향 조정 방안 검토(세부담 요인 체크)
6년 담기 임대 부활 – 비아파트 주택
다주택자 – 조정대상지역 내 일부 주택 우선 처분, 종부세 부담을 줄이기 위한 보유 구조 재편
신규 투자자 – 수도권 핵심지역 우량 아파트 매입, 1기 신도시 재건축 선별 투자
임대사업 전문 투자자 – 장기임대 주택 사업 확대 집중
세제 및 제도적 혜택을 얼마나 적극적으로 활용하느냐에 따라 투자자 간의 성과 격차 극명
* 살아남는 투자자는 수익보다 리스크를 먼저 본다. 분산, 헷지, 손절매, 리밸런싱은 평상시 해야 하는 체계적 리스크 관리의 기본이다.
* 사이클을 읽되 심리에 휘둘리지 않는 자세도 필요하다.
* 중요한 것은 ‘가격’보다 ‘구조’이다.

부동산 시장을 다룬 3장은 전체적으로 정책 전문가나 대학 교수가 집필한 글처럼 느껴졌다. 2025년과 2026년 한국 부동산 시장을 전망하며 양극화 현상과 맞춤형 대응 전략을 제시하는 방식은 논리적이고 정제되어 있었지만, 동시에 다소 이론적 거리감도 함께 느껴졌다. 특히 매매 시장의 하향 수렴을 전제로 전국을 하나의 흐름으로 묶어 서술한 부분에서는, 서울과 수도권의 상승 흐름을 충분히 담아내지 못한 점이 아쉬움으로 남았다.
정부 정책에 대한 해석 역시 흥미로웠다. 세금 규제보다는 금융 제한과 공급 유도를 통해 시장 심리를 조절하려는 정책 방향성 자체에는 공감이 갔다. 다만 문제는 공급 정책의 현실성과 구체성이다. 공급을 통해 집값을 잡겠다는 기조는 분명하지만, 실제로 언제, 어디에, 어떤 방식으로 공급이 이루어질지에 대한 설명은 부족하게 느껴졌다. 지금까지 발표된 공급 정책들이 서울과 수도권 집값에 미친 영향이 제한적이었던 점을 떠올리면, 향후 공급 정책이 시장에 긍정적인 영향을 줄 것이라는 해석을 다소 크게 평가한 것은 아닐지 의문도 남는다.
지방 부동산에 대한 분석은 현재의 미분양, 인구 감소라는 현실을 바탕으로 미래를 예측하는 데 집중되어 있었다. 그러나 이후 공급 축소나 정책 변화에 따라 나타날 수 있는 구조적 변화에 대해서는 상대적으로 언급이 적어, 미래를 단선적으로 바라보고 있는 것은 아닌지 생각하게 된다. 현재의 문제를 설명하는 데는 설득력이 있었지만, 그 이후의 변화 가능성까지 충분히 열어두고 있는지는 다소 아쉬웠다.
다주택자에 대한 대응 전략에서도 비슷한 고민이 들었다. 세제 변화에 맞춰 자산 구조를 재편해야 한다는 주장에는 동의하지만, ‘미리 처분해야 한다’는 방향이 과연 모든 상황에 맞는 해법일지에 대해서는 선뜻 고개가 끄덕여지지 않았다. 동시에 신규 투자자에게는 수도권 핵심 지역의 우량 아파트 매입을 권유하는 대목에서는, 기존 보유자에게는 매도를, 신규 진입자에게는 매수를 권하는 구조가 과연 일관된 메시지인지 스스로 질문하게 된다.
그럼에도 불구하고, 장의 마지막에 제시된 몇 가지 문장은 이 책 전체를 관통하는 중요한 메시지로 남았다.
살아남는 투자자는 수익보다 리스크를 먼저 본다.
분산, 헷지, 손절매, 리밸런싱은 평상시 해야 하는 체계적 리스크 관리의 기본이다.
사이클을 읽되 심리에 휘둘리지 않는 자세가 필요하다.
중요한 것은 가격보다 구조이다.
이 문장들은 주식과 부동산을 넘어, 지금의 불안정한 시대를 살아가는 투자자라면 반드시 마음에 새겨야 할 태도처럼 느껴졌다. 1장에서 불확실성을 전제로 한 생존과 준비의 시대를 이야기하고, 2장에서 조급함을 경계하며 시장 구조를 이해하는 중요성을 짚었다면, 3장은 그 모든 판단의 기준이 결국 ‘리스크를 먼저 보는 눈’이어야 한다는 점을 다시 한 번 강조하는 장이었다.
이 장을 통해 나는 특정 지역이나 가격 전망보다도, 변화하는 정책과 구조 속에서 어떻게 흔들리지 않을 것인가를 고민하게 되었다. 결국 부동산 시장에서도 중요한 것은 ‘얼마에 사느냐’가 아니라, 어떤 구조 안에 있는 자산을 선택하느냐라는 생각이 더 분명해졌다.
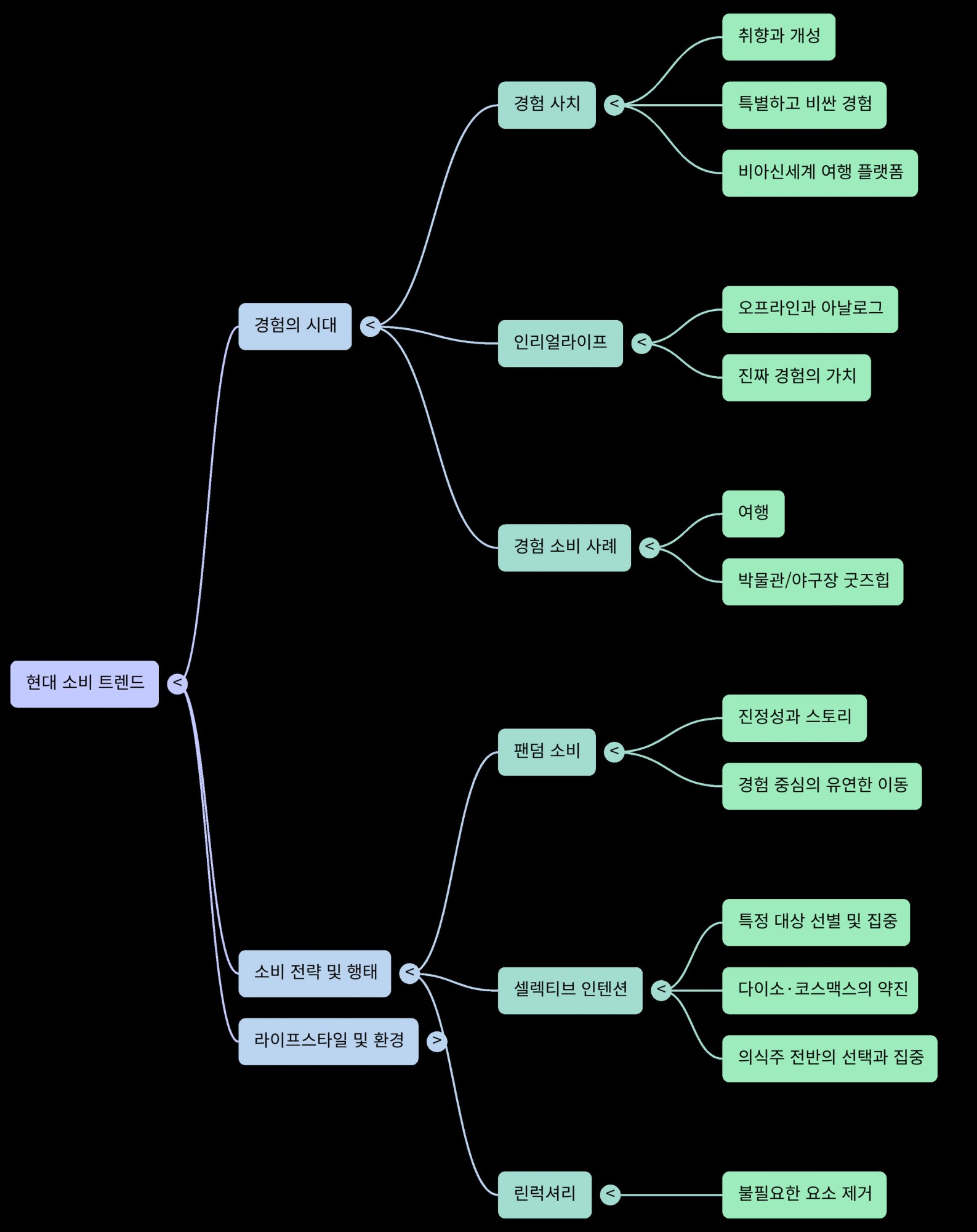
<4장 경험 시대의 리얼 라이프 파워>
경험의 시대 – 취향, 개성, 특별하고 더 비싼 경험의 ‘경험 사치’, 비아신세계(여행플랫폼)
인리얼라이프 – 오프라인과 아날로그의 경험, 비싸고 귀한 것은 진짜 경험에서
여행, 굿즈힙(박물관, 야구장)
팬덤소비 – 진정성, 스토리, 단, 언제든지 더 나은 경험을 위해 갈아탈 준비
셀렉티브 인텐션 – 수많은 선택지 사이에서 특정 대상을 선별해 집중
다이소와 코스맥스의 약진 – 일상 소비재, 뷰티, 패션, 식품 등 의식주 전반의 소비영역에서 선택과 집중
린럭셔리 – 불필요한 것을 제거
슬로우 모닝 – 자기계발이 아닌 웰니스, 신체적/정신적/사회적 건강의 조화 지향
폭염 소비, 풀케이션 - 한강뷰 아파트의 프리미엄 변화 가능성 (강에서 발생하는 습도, 수면에 반사되는 강한 햇빛, 강변도로에서 올라오는 열기, 여름철 불쾌지수와 냉방 비용 증가)

4장은 앞선 장들에 비해 한결 가볍고 재미있게 읽혔다. 거창한 전망이나 숫자보다, 지금 실제로 우리 일상에서 벌어지고 있는 소비 트렌드를 다루고 있어 공감하며 읽을 수 있는 장이었다. 특히 요즘 소비 시장이 ‘소유’보다 ‘경험’에 가치를 두고 있다는 흐름은, 내가 체감하고 있던 변화들을 말로 정리해주는 느낌이었다.
이 장을 통해 젊은 세대가 왜 굿즈에 열광하는지, 다이소가 왜 이렇게 인기를 끌고 있는지도 조금은 이해할 수 있었다. 단순히 싸서, 혹은 유행해서가 아니라, 자신의 취향과 정체성을 드러낼 수 있는 작은 선택들이기 때문이다. 한편으로는 여행이나 오프라인 경험에는 기꺼이 지갑을 열면서도, 일상적인 소비에서는 불필요한 낭비를 줄이고 실속을 챙기는 모습에서 요즘 소비자들이 얼마나 전략적으로 움직이고 있는지도 느낄 수 있었다.
슬로우 모닝과 웰니스 트렌드를 다룬 부분도 인상 깊었다. 단순히 ‘좋다더라’ 하는 방식을 그대로 따라 하는 것이 아니라, 각자의 생활 패턴과 취향에 맞게 트렌드를 자기화하고 맞춤화하는 흐름이 나타나고 있다는 점이 흥미로웠다. 트렌드조차도 정답이 아니라 선택지가 되고 있다는 생각이 들었다.
이 장을 읽으며 개인적인 시선에도 변화가 생겼다. 딸이 키링을 비싼 돈을 주고 사고 싶어할 때마다 쉽게 이해되지 않았는데, 이제는 그 소비가 단순한 물건 구매가 아니라 감정과 취향을 표현하는 방식이라는 점에서 조금은 웃으며 바라볼 수 있을 것 같다는 생각이 들었다. 소비를 바라보는 나의 기준도, 어느새 ‘쓸모’에서 ‘의미’로 조금씩 이동하고 있음을 느꼈다.
또 흥미로웠던 부분은 폭염 소비와 관련된 이야기였다. 휴가와 소비 패턴이 기후 변화에 따라 달라지고 있다는 흐름을 보며, 자연스럽게 투자자의 시선으로 생각이 확장되었다. 과연 이런 환경 속에서도 한강뷰 프리미엄은 계속 유효할 것인지, 아니면 이를 해결하는 기술이 또 한 번 발전하며 새로운 가치를 만들어낼 것인지 궁금해졌다. 이런 질문을 던져보는 과정 자체가 이 장이 준 즐거움이었다.
4장은 거창한 결론을 내리기보다는, 소비 트렌드를 통해 우리의 삶과 사고방식이 어떻게 변하고 있는지를 자연스럽게 보여준다. 그리고 그 변화 속에서 중요한 것은 ‘더 많이 가지는 것’이 아니라, 무엇을 선택하고 무엇을 내려놓을 것인가에 대한 기준이라는 생각이 남는다. 가볍게 읽었지만, 일상과 투자 모두를 다시 바라보게 만든 장이었다.
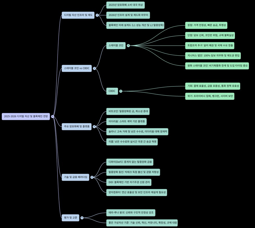
<5장 새로운 자산이 된 암호화폐의 미래>
2025년 암호화폐 소비 대국 위상 확립
2026년 디지털 자산 인프라 설계, 제도화 마무리 시기
스테이블 코인 vs CBDC
스테이블 코인 장단점
-스테이블 코인 장점 : 가격 안정성(변동성 낮음), 빠른 거래/송금, 투명한 기록
-스테이블 코인 단점 : 담보 자산 신뢰 문제, '코인런' 위험, 규제 불확실성, 불법 자금 악용 가능성
CBDC의 기회, 위기
-CBDC 기회 : 지급결제 효율성 향상(중간단계생략), 금융 포용성 확대, 통화 정책의 유효성 제고, 투명성 확보 및 금융 범죄 감소
-CBDC 위기 :개인 프라이버시 침해 우려, 금융 시스템 불안정성(뱅크런), 기술적 문제 및 사이버 보안, 정부 권력 강화 및 통제 수단화
트럼프 스테이블 코인 추구 이유 – 달러 패권 유지, 미국 국채 수요 창출, 금융 시스템 혁신을 통한 시너지 효과 극대화 (미국 금융 영향력 확대, 국채 부담 완화)
지니어스 법안 - 스테이블코인 발행 및 운영의 제도권 편입을 목표함. 스테이블코인 발행 시 100% 담보(달러, 국채 등) 의무화, 발행기관 라이선스 및 감독 강화, 자금세탁방지(AML) 규제 준수 의무 부과 등을 통한 안정성을 확보, 혁신을 촉진.
원화 스테이블 코인 – 국내중심의 사업 구조에서 블록체인 도입 필요성 낮음, 비기축통화의 한계, 규제와 리스크, 필요성보다 중요한 것은 도입의 타이밍을 판단 하는 것
양자컴퓨터 – 양자역학의 고유한 성징인 중첩, 얽힘을 활용하면 기존 컴퓨터로 풀기 어려운 문제를 훨씬 효율적으로 해결. 단, 외부 환경의 미세한 진동이나 온도 변화에 쉽게 오류 발생. 나아가 디지털의 보안 인프라 전면 재설계
솔라나 이더리움 대체 가능성 – 초고속 거래 처리와 낮은 수수료를 구현, 솔라나는 기술적 특성, 사용자 유입, 생태계 성장, ETF 기대감 등 여러 측면에서 이더리움의 강력한 경쟁자이자 잠재적인 대체재로 부상. 단 탈중앙성 약화, 검증자가 소수에 집중되면서 네트워크 운영에 과도한 영향력 행사 위험 (즉, 용도별로 선택 분화 가능성)
금융 송금의 혁명, 리플 - 기존 금융 시스템 대비 낮은 수수료와 실시간 처리 속도를 제공하여 국경 간 거래의 효율성을 크게 높이며, 비트코인 등 다른 암호화폐나 법정화폐, 실물자산과도 쉽게 교환
비트코인 – 탈중앙화가 만들어낸 새로운 형태의 금, 반감기 이후 희소성 높아짐
이더리움 – 스마트 계약으로 다양한 서비스를 운영하는 블록체인 플랫폼
디파이(DeFi) - '탈중앙화 금융(Decentralized Finance)', 은행이나 정부 같은 중앙 기관 없이 블록체인 기술과 스마트 계약을 이용해 중개자 없이 금융 서비스를 제공하는 시스템
코인의 탈중앙화 – 빅테크 독점 불신, 검열 저항성, 웹이라는 새로운 인터넷 패러다임 확산
블록체인의 미래 설계도 – L1(블록체인의 기본 뼈대)의 성능개선과 L2(탈중앙화를 일부 희생하고속도와 비용 효율성을 얻는 구조)의 탈중앙화 설계가 병행되는 방향
DID- 탈중앙 식별자 (Decentralized Identifier) 블록체인을 기반으로 개인의 신원을 스스로 관리하는 방식
테라 – 루나 붕괴 -신뢰와 구조적 안정성 중요
좋은 암호 화폐 – 기술적 신뢰성, 혁신성, 커뮤니티규모와 활성도, 글로벌 확장성, 규제 리스크

암호화폐를 다룬 5장은, 관련 지식이 거의 없었던 나에게 디지털 자산의 기본 구조를 이해할 수 있는 출발점이 되어준 장이었다. 그동안 암호화폐는 어렵고 위험하다는 인식이 강했고, 그래서 의도적으로 멀리해왔던 영역이기도 하다. 그러나 이 장을 통해 암호화폐 시장이 단순한 투기 대상이 아니라, 제도화와 기술 발전이라는 큰 흐름 속에서 변화하고 있다는 점을 처음으로 구조적으로 바라볼 수 있게 되었다.
특히 스테이블 코인과 중앙은행 디지털 화폐(CBDC)를 비교하는 부분이 재미있었다. 가격 안정성이라는 장점 뒤에 숨은 담보 신뢰 문제와 규제 리스크, 그리고 미국이 달러 패권을 유지하기 위한 전략적 수단으로 디지털 화폐를 바라보고 있다는 설명은, 암호화폐가 기술의 문제가 아니라 정치·경제·통화 질서와 맞닿아 있는 영역임을 실감하게 했다. 이 지점에서 암호화폐는 더 이상 주변부의 실험이 아니라, 국가와 제도가 관심을 갖고 관리하려는 대상이라는 인식으로 바뀌었다.
비트코인의 희소성과 이더리움, 솔라나 간의 기술적 경쟁 구도를 설명한 부분도 이해에 도움이 되었다. 막연히 ‘코인이 많다’고만 생각했던 나에게, 각각의 블록체인이 지향하는 방향과 기술적 차이가 분명히 존재한다는 사실은 암호화폐 생태계를 바라보는 좌표를 잡아주었다. 다만 이 경쟁이 단기간에 승패가 갈릴 문제가 아니라는 점에서, 기술 우위만으로 미래를 단정 짓는 시선에는 자연스럽게 경계심도 함께 생겼다.
양자 컴퓨터의 등장 가능성과 그로 인한 보안 인프라 재설계의 필요성, 그리고 탈중앙화 금융(DeFi)의 확산에 대한 내용은 다소 낯설었지만 흥미로웠다. 동시에 기술이 빠르게 발전할수록, 그 기술을 감당할 수 있는 제도와 신뢰의 기반이 얼마나 중요한지도 함께 느끼게 된다. 혁신은 매력적이지만, 그것이 금융 시스템으로 자리 잡기 위해서는 반드시 넘어야 할 현실적인 장벽이 있다는 점이 분명히 드러난다.
5장을 통해 나는 암호화폐를 ‘해야 할지 말지’의 문제로 판단하기보다, ‘이미 진행되고 있는 변화로서 이해해야 할 대상’으로 바라보게 되었다. 아직 선택하지 않아도 괜찮지만, 적어도 모르고 지나치기에는 너무 큰 흐름이라는 생각이 들었다. 이 장은 암호화폐에 대한 나의 거리감을 줄여주었고, 동시에 섣부른 확신을 경계하게 만든 균형 잡힌 출발점이었다.
<6장 AI리셋, 세상의 룰이 바뀐다>
AI 에이전트 (AI Agent)
-단순한 질문·응답형 AI를 넘어 목표를 부여받고 스스로 계획·실행·피드백을 반복하는 인공지능
-업무 자동화의 수준이 ‘도구’에서 ‘대행자’로 이동
-개인 비서, 기업 운영, 의사결정 영역까지 확장 가능
자율주행
-운전 보조 기술이 아닌 판단과 책임의 자동화
-AI가 실시간으로 상황을 인식하고 최적의 결정을 내리는 구조
-기술 발전보다 법·제도·윤리 문제의 정비가 더 중요한 과제
휴머노이드 로봇
-AI가 디지털 공간을 넘어 물리적 노동 영역으로 확장
-제조, 물류, 돌봄, 서비스 산업 전반에 영향
-인건비 문제를 넘어 노동 구조 자체를 바꾸는 잠재력
AI와 바이오
-신약 개발, 유전자 분석, 맞춤형 치료에서 AI 활용 가속화
-실험과 연구 속도를 획기적으로 단축
-바이오 산업의 불확실성을 데이터 기반으로 줄이는 역할
AI 과학자
-가설 설정, 실험 설계, 결과 분석까지 수행하는 AI
-인간 연구자의 보조를 넘어 연구의 주체로 진화
-과학 발전 속도 자체를 재정의할 가능성
정신건강 상담
-감정 인식과 대화 모델의 발전으로
-심리 상담, 정서 케어 영역에 AI 활용 증가
-접근성과 비용 문제를 완화
-인간 상담을 대체하기보다 보완하는 역할로 확산
자율 에이전트
-여러 AI가 연결되어 스스로 역할을 분담하고 협업
-하나의 AI가 아니라 ‘AI 팀’이 문제를 해결하는 구조
-기업 운영, 프로젝트 관리, 금융 등으로 확장 가능
소버린 AI
-국가가 독자적으로 통제·운영하는 AI 시스템
-데이터 주권과 안보 차원의 중요성 부각
-글로벌 빅테크 의존도를 줄이려는 전략
주권형 AI
-소버린 AI와 유사 개념
-언어, 문화, 법률, 가치관을 반영한 국가 맞춤형 AI
-AI도 국가 경쟁력의 일부가 되는 시대를 의미
AI 반도체
-AI 성능을 좌우하는 핵심 인프라
-범용 반도체가 아닌 AI 연산에 특화된 칩의 중요성
-국가·기업 간 기술 패권 경쟁의 중심 축

6장은 AI가 더 이상 특정 산업의 보조 기술이 아니라, 사회 전반의 규칙 자체를 다시 설계하는 단계에 들어섰다는 점을 강조하고 있었다. AI 에이전트, 자율주행, 휴머노이드 로봇, AI와 바이오의 결합 등은 아직 먼 미래처럼 느껴졌지만, 책을 읽으며 이것들이 이미 기술적으로는 상당 부분 현실에 가까워졌다는 사실을 실감하게 되었다. 특히 AI가 단순히 명령을 수행하는 도구를 넘어 스스로 판단하고 행동하는 자율 에이전트로 진화하고 있다는 점은, 앞으로 인간의 역할과 노동의 의미까지 바꿀 수 있겠다는 생각이 들었다.
또 인상 깊었던 부분은 소버린 AI, 주권형 AI에 대한 이야기였다. 그동안 AI는 글로벌 빅테크의 영역이라고만 생각했는데, 이제는 국가 차원에서 AI 기술과 데이터를 어떻게 통제하고 보호하느냐가 안보와 경쟁력의 문제로 이어진다는 관점이 새롭게 다가왔다. AI 반도체 역시 단순한 기술 트렌드가 아니라, 누가 AI 시대의 주도권을 쥘 것인가를 가르는 핵심 인프라라는 점에서 중요하게 느껴졌다.
이 장을 통해 얻은 가장 큰 인사이트는, AI는 ‘언젠가 올 변화’가 아니라 이미 시작된 구조적 전환이라는 사실이었다. AI를 얼마나 잘 활용하느냐의 문제가 아니라, AI가 만들어낼 새로운 질서 속에서 내가 어떤 위치에 설 것인지 고민해야 할 시점이라는 생각이 들었다. 기술을 이해하지 못한 채 막연히 두려워하거나 기대하기보다는, 변화의 방향을 읽고 스스로를 준비하는 것이 앞으로의 중요한 과제가 될 것임을 느끼게 한 장이었다.
다른 분들이 함께 본 인기🏅칼럼